热门排行

2023
04/24
11:08
果果小编
评论
2021年初,财政部、工业和信息化部联合印发《关于支持“专精特新”中小企业高质量发展的通知》,启动中央财政支持“专精特新”中小企业高质量发展政策。前几日“今日知讯”已发各地申报认定“专精特新”政策汇总,详情可点击阅读文章《全国主要省市“专精特新”认定标准!》。
为贯彻落实中办、国办《关于促进中小企业健康发展的指导意见》、工信部等六部门《关于加快培育发展制造业优质企业的指导意见》(工信部联政法〔2021〕70号)、国务院促进中小企业健康发展工作领导小组《关于支持“专精特新”中小企业高质量发展的通知》(财建〔2021〕2号)的工作要求,加快培育和发展一批专业化、精细化、特色化、新颖化的专精特新“小巨人”企业,推进中小企业高质量发展和助力构建双循环新发展格局,国家层面及部分省市陆续推出系列促进“专精特新”中小企业发展的奖励政策,本文整理相关奖励办法以供广大中小企业参考。由于奖补政策具有即时性,整理或有错漏,“中国工经新闻”提醒各企业请以工信部、各省(市)政府相关部门最新公告文件为准。
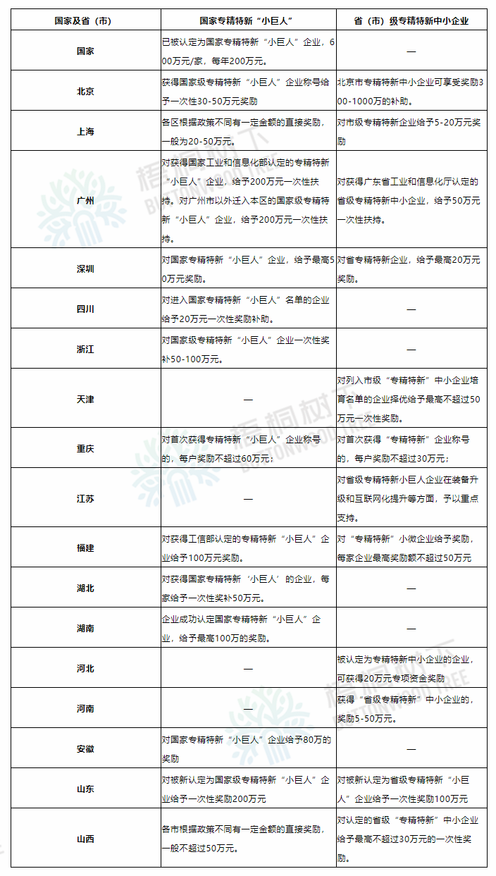
表1:国家及部分省(市)对专精特新企业的奖励标准
发表评论 0条
发表
相关推荐