热门排行

2024
08/06
10:26
果果小编
评论
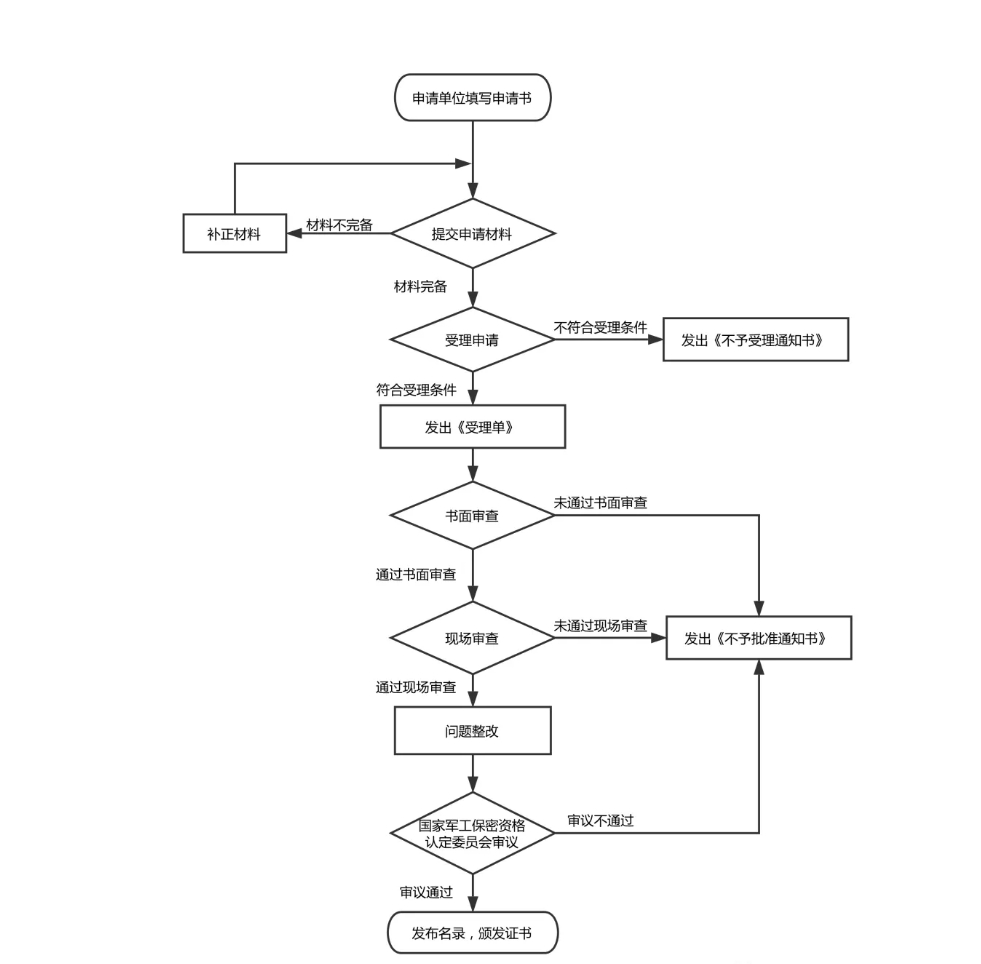
1.根据2017版《武器装备科研生产单位保密资格认定办法》在公司建立符合标准的保密体系,包括保密责任、涉密人员培训、教育、归口管理,保密组织机构、保密要害设立、改造,监督与保障,涉密计算机配置,保密工作档案收集等。
2.保密体系运作一段时间后,各项制度体系运行符合要求后,按照标准要求填报保密资格申请书及相关资料保送有关部门进行书面审查,其中一级单位直接向国家保密局进行申请,二级单位向单位所在省、自治州、直辖市进行申请。
3.通过书面审查的,应当进行现场审查。未通过书面审查的,终止审查,作出不予通过的决定。
以下为一级保密资质的申报流程,供参考:
发表评论 0条
发表
相关推荐