证果果微信公众号
随时掌握一手资讯
证果果小程序
扫一扫,无需下载体验更轻盈
2024
03/05
11:00
果果小编
评论
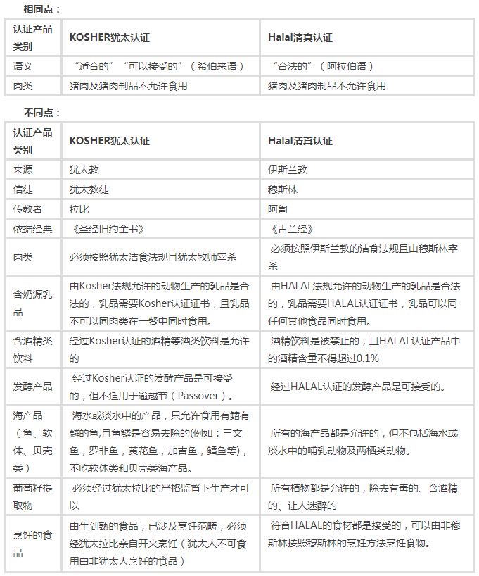
不一样,犹太认证和清真认证分别遵循于两种不同的宗教洁食法规,犹太认证产品并不代表该产品是符合清真的,同样的,获得清真认证的产品也不代表其就是符合犹太的。
发表评论 0条
发表
全部评论 / 我的评论
暂无评论!
热门排行
相关推荐
相关标签
ISO14001
节能产品认证
科技小巨人
REACH
iso45001
涉密资质
中国环境标志
CMMI
特种设备制造许可证
两化融合
ISO9001
碳中和
IATF16949
HSE管理体系
HACCP
ISO20000
知识产权管理体系认证
ISO13485
3A企业信用等级
测量管理体系
ISO9000
欧盟CE认证
CCRC
供应链管理体系
ISO22000
FSSC
ISO37001
食品生产许可证
保密资格单位证书
ISO27001
二维码已失效,点击刷新